为规范国有土地上房屋征收与补偿活动,维护公共利益,保障被征收房屋所有权人(以下简称被征收人)合法权益,根据《国有土地上房屋征收与补偿条例》(国务院令第590号)、住房和城乡建设部《国有土地上房屋征收评估办法》(建房〔2011〕77号)、《汉中市国有土地上房屋征收与补偿办法》(汉政发〔2025〕3号)等规定,起草了《佛坪县国有土地上房屋征收与补偿办法》(征求意见稿),现面向社会公开征求意见和建议。
请提出意见和建议的单位和个人,于2025年12月17日前通过电子邮件、信函、传真等形式,将意见和建议反馈至佛坪县自然资源局。为了便于更好的沟通和完善细则,请在提出意见建议时,署真实姓名和联系电话,以单位名义反映情况的应加盖单位公章。
通讯地址:佛坪县振兴北路33号 邮政编码:723400
电子邮箱:981982317@qq.Com 联系电话:0916-8912909
佛坪县自然资源局
2025年12月2日
关于佛坪县国有土地上房屋征收与补偿办法
(征求意见稿)
第一条 为规范国有土地上房屋征收与补偿活动,维护公共利益,保障被征收房屋所有权人(以下简称被征收人)合法权益,根据《国有土地上房屋征收与补偿条例》(国务院令第590号)、住房和城乡建设部《国有土地上房屋征收评估办法》(建房〔2011〕77号)、《汉中市国有土地上房屋征收与补偿办法》(汉政发〔2025〕3号)等规定,结合我县实际,制定本办法。
第二条 为了公共利益需要,在佛坪县行政区域内征收国有土地上单位、个人的房屋,并对被征收人给予补偿的工作,适用本办法。
第三条 房屋征收与补偿应当遵循决策民主、程序正当、结果公开的原则。
第四条 县人民政府负责本行政区域内国有土地上房屋征收与补偿工作。
县人民政府确定的县国有土地上房屋征收拆迁办公室,负责全县国有土地上房屋征收与补偿工作。
县住建局为全县国有土地上房屋征收与补偿工作的行政主管部门,负责日常管理和业务指导,同时负责由县政府确定并作出征收决定的重大项目涉及国有土地上房屋征收与补偿的组织实施工作。
县发改局、财政局、自然资源局、民政局、审计局、公安局、市场监管局、税务局和城管执法、信访等部门,以及镇(办)按照各自职责分工,互相配合、共同做好国有土地上房屋征收与补偿工作。
第五条 房屋征收部门可以委托房屋征收实施单位承担房屋征收与补偿的具体工作。房屋征收实施单位不得以营利为目的,不得再委托其他单位承担房屋征收与补偿的具体工作。
房屋征收部门应当与房屋征收实施单位签订委托合同,明确双方权利和义务。房屋征收部门对房屋征收实施单位在委托范围内实施的房屋征收与补偿行为负责监督,并对其行为后果承担法律责任。
房屋征收实施单位应当具备与房屋征收规模相适应的管理人员和必备的专业人员。从事房屋征收与补偿工作的人员应经过有关法律法规和相关知识的培训。未经培训或培训不合格的人员不得从事房屋征收与补偿工作。
房屋征收部门应当建立本行政区域内的房屋征收人力资源信息库,并负责对从事房屋征收工作的人员进行相关法律法规和政策业务培训。
第六条 房屋征收部门应当建立房屋征收信息平台,加强房屋征收监督管理。
第七条 任何组织和个人对违反国有土地上房屋征收与补偿法规政策规定的行为,都有权向县政府、县住建局和县监委等部门举报。接到举报后,相关部门应当及时核实、处理。
第八条 为保障国家安全、促进国民经济和社会发展等公共利益需要,有下列情形之一,确需征收房屋的,由县人民政府作出房屋征收决定:
(一)国防和外交的需要;
(二)由政府组织实施的能源、交通、水利等基础设施建设的需要;
(三)由政府组织实施的科技、教育、文化、卫生、体育、环境和资源保护、防灾减灾、文物保护、社会福利、市政公用设施等公共事业的需要;
(四)由政府组织实施的保障性安居工程(含棚户区改造)建设的需要;
(五)由政府依照城乡规划有关规定组织实施的对危房集中、基础设施落后等地段进行旧城区(含棚户区)改建的需要;
(六)法律、行政法规规定的其他公共利益的需要。
第九条 依照本办法第八条规定,确需征收房屋的各项建设活动,应当符合国民经济和社会发展规划、国土空间总体规划和相关专项规划。保障性安居工程(含棚户区改造)建设和旧城区(含棚户区)改建应当纳入县人民政府国民经济和社会发展年度计划。
制定国民经济和社会发展规划、国土空间总体规划和相关专项规划,应当广泛征求社会公众意见,经过科学论证。
第十条 符合第八条、第九条要求需要征收房屋的项目须具备以下要件:
(一)发展改革部门、自然资源部门或行政审批部门出具的批复文件;
(二)用于征收补偿的资金足额到位、专户存储的银行资金证明;
(三)征收计划与实施方案;
(四)其他需要提供的资料。
以上资料经房屋征收部门审查合格,报同级人民政府确认同意后,由房屋征收部门组织实施。
第十一条 在征收决定作出前,房屋征收部门应当组织对拟征收范围的房屋权属、区位、用途、建筑面积等情况进行调查记录,对未经登记的建筑物报请同级人民政府组织有关部门进行调查核实和认定处理。调查结果应当在房屋征收范围内向被征收人公布。
第十二条 房屋征收部门负责拟定房屋征收补偿方案。房屋征收补偿方案的内容应当包括征收依据、征收目的、征收范围、征收主体、实施单位、实施时间、补偿方式、补偿标准、补助和奖励、用于产权调换房屋的地点、搬迁过渡方式、过渡期限、签约期限等事项。
第十三条 县人民政府应当组织有关部门对征收补偿方案进行论证并予以公布,征求公众意见。征求意见期限不得少于30日。
第十四条 县人民政府应当将征收补偿方案征求意见情况和根据公众意见修改情况在30日内予以公布。
因旧城区(含棚户区)改建需要征收房屋的,过半数被征收人认为征收补偿方案不符合相关法律法规及本办法规定的,市、县(区)人民政府应当组织由被征收人代表和公众代表参加的听证会,并根据听证会情况修改征收补偿方案。
第十五条 县人民政府作出房屋征收决定前,房屋征收补偿资金应足额到位,存入房屋征收部门的监管账户。
第十六条 县人民政府作出房屋征收决定前,应当按照有关规定组织相关部门进行社会稳定风险评估。
第十七条 县、镇涉及房屋的,作出房屋征收决定前,应当经县人民政府常务会议讨论决定。
第十八条 房屋征收决定应当及时公告。公告应当载明征收目的、征收依据、征收范围、征收补偿方案、征收实施单位、征收实施期限、行政复议、行政诉讼权利等事项。
房屋征收部门和房屋征收实施单位应当做好房屋征收与补偿的宣传、解释工作。
房屋被依法征收的,国有土地使用权同时收回。
县房屋征收部门应当将房屋征收决定及公告在发布之日起10日内报市房屋征收部门备案。
第十九条 被征收人对房屋征收决定不服的,可以依法申请行政复议,也可以依法提起行政诉讼。
第二十条 房屋征收范围确定后,不得在房屋征收范围内实施新建、改建、扩建、租赁、抵押房屋和改变房屋、土地用途、装饰装修、广告设置等不当增加补偿费用的行为。违反本规定实施的不予补偿。
另有下列行为的,不得增加补偿费用:
(一)房屋转让、析产、分割、赠予;
(二)新增、变更工商营业登记;
(三)迁入户口或者分户;
(四)其他不当增加补偿费用的行为。
有关行政管理部门和机构受理前款所列事项时,应当要求被征收人提交不因此增加补偿费用的书面承诺。
房屋征收部门应当将前款所列事项在房屋征收范围内予以公告,并书面通知自然资源、城管、公安、市场监管、行政审批等有关部门暂停办理相关手续。书面通知应当载明暂停期限,暂停期限最长不得超过1年。
第二十一条 房屋征收涉及义务教育学生就学的,被征收人可以选择原学校或者现居住地学校就读。被征收人凭征收补偿安置协议向公安、电信、邮政、公用事业、教育等部门或单位办理户口、电话迁移、邮件传递、停水、停电以及转学、转托等手续,相关部门或单位应当按照有关规定办理。
第二十二条 作出房屋征收决定的县人民政府对被征收人给予的补偿包括:
(一)被征收房屋价值的补偿;
(二)因征收房屋造成的搬迁、临时安置的补偿;
(三)因征收房屋造成的停产停业损失的补偿;
(四)房屋装修价值的补偿;
(五)对在规定期限内按期签约搬迁的被征收人给予的奖励或补助。
第二十三条 对于已经登记的房屋,其性质、用途和建筑面积一般以不动产权证书(房屋权属证书)和不动产登记簿(房屋登记簿)的载明为准;不动产权证书(房屋权属证书)与不动产登记簿(房屋登记簿)的记载不一致的,除有证据证明不动产登记簿(房屋登记簿)确有错误外,以不动产登记簿(房屋登记簿)为准。对于未经登记的建筑,应当以市、县(区)人民政府有关部门的调查、认定和处理的意见确认。
对认定为合法建筑和未超过批准期限的临时建筑,应当给予补偿;对认定为违法建筑和超过批准期限的临时建筑,不予补偿。
第二十四条 对被征收房屋价值的补偿,不得低于房屋征收决定公告之日被征收房屋类似房地产的市场价格。被征收房屋的价值,由具有相应资质的房地产价格评估机构评估确定。
被征收房屋室内装饰装修价值的补偿,由房屋征收部门与被征收人协商确定;协商不成的,可以委托房地产价格评估机构依据相关规定通过评估确定。
第二十五条 县人民政府国有土地房屋征收办公室负责对本行政区域内从事国有土地上房屋征收与补偿工作的房地产价格评估机构建立评估信用机制,并适时公布结果。
房地产价格评估机构由被征收人在规定时间内协商选定,在规定时间内协商不成的,由房屋征收部门通过组织被征收人按照少数服从多数的原则投票决定,或者采取摇号、抽签等方式随机确定。
评估机构选定后应当及时告知被征收人,并由房屋征收部门作为委托人签订征收评估委托书。
第二十六条 被征收人应当配合评估机构对被征收房屋进行实地查勘,并提供相关资料。
房屋征收部门、被征收人和评估人员应当在实地查勘记录上签字或盖章确认。被征收人不配合的,应当由房屋征收部门、注册房地产估价师和无利害关系的第三人见证。
第二十七条 对评估结果确定的被征收房屋价值有异议的,可以向房地产价格评估机构申请复核评估,对复核结果仍有异议的,可以向房地产价格评估专家委员会申请鉴定。
县人民政府国有土地房屋征收办公室负责牵头组建国有土地房屋征收评估专家委员会,并组织开展相关工作。
第二十八条 被征收人可以选择货币补偿,也可以选择房屋产权调换。
(一)货币补偿标准:通过房地产评估机构评估和住建部门制定的标准为依据,划拨用地和出让用地的补偿标准要公平、合理。
1.住宅房屋、室内装修、经营性用房、企业厂房和办公用房等补偿以评估结果为准;
2.搬迁费补偿标准按照被征收房屋建筑面积计算,具体标准由有关部门根据市场行情确定,原则上不低于45元/平方米,总价不足1000元的按1000元补助;
3.临时安置过渡费按被征收人每月每户予以补助,具体标准由相关部门与物价部门协商确定,原则上不低于600元/户;被征收人在规定期限内完成搬迁后,征收部门一次性支付给被征收人(户)4个月的临时安置过渡费;
4.按被征收房屋(主体)的评估价值(不含室内装修的评估价值),再给予被征收人适当比例的购房补贴,原则上不超过评估价值15%的比例;
5.征收经营性用房、企业厂房所造成的停产、停业损失的,由征收部门委托房地产价格评估机构按照区位相同或相近、交通状况同等和市场环境相当的原则对经营性用房、企业厂房进行划区分类,分别评估出其租金收益水平,由征收部门根据评估结果按照停产、停业期限进行核算补偿;
6.被征收人涉及水、电、固定电话、有线电视、宽带等安装费用的和被征收人涉及空调、冰箱,热水器、太阳能等家用电器的,由征收部门结合实际制定补偿标准给予补偿;
7.被征收人涉及设备搬迁的,由征收部门按照国家和省市有关货物运输价格等规定给予搬迁费补偿。
(二)产权调换标准:在县城区内(含划拨用地和出让用地)实行产权调换的,原则上按照以下调换标准执行:
1.被征收房屋为砖混结构住宅的六层以下(含六层),产权调换为高层住宅的(含小高层),按被征收住宅房屋建筑面积1:1.1(划拨用地)或1:1.2(出让用地)的比例进行产权调换。
2.被征收房屋为砖木结构住宅的二层以下(含二层),产权调换为高层住宅的(含小高层),按被征收住宅房屋建筑面积1:0.9(划拨用地)或1:1(出让用地)的比例进行产权调换。
3.被征收房屋为土坯结构住宅的二层以下(含二层),产权调换为高层住宅的(含小高层),按被征收住宅房屋建筑面积1:0.75(划拨用地)或1:0.85(出让用地)的比例进行产权调换。
4.被征收经营性用房权属范围内砖混结构四层以下(含四层)的,按照以下情况进行产权调换:
①以被征收的经营性用房调换高层住宅的(含小高层):按被征收经营性用房建筑面积1:1.8(划拨用地)或1:2(出让用地)的比例进行产权调换。
②以被征收的经营性用房调换经营性安置用房的,按被征收经营性用房建筑面积1:1(划拨用地)或1:1.1(出让用地)的比例进行产权调换。
5.征收砖木结构的企业厂房和办公用房不实行产权调换,只实行货币补偿。
被征收企业厂房和办公用房权属范围内砖混结构二层以下(含二层)的,按照以下情况进行产权调换:
①以企业厂房和办公用房调换高层住宅的(含小高层):按厂房和办公用房建筑面积1:0.45(划拨用地)或1:0.55(出让用地)的比例进行产权调换。
②以企业厂房和办公用房调换经营性用房的(含一层和二层):按厂房和办公用房建筑面积1:0.21(划拨用地)或1:0.26(出让用地)的比例进行产权调换。
6.过渡期限,住宅房屋选择安置房(产权调换)的,安置房为多层建筑的,临时过渡期限为24个月;安置房为高层建筑的,临时过渡期限为36个月。临时过渡期限从被征收人腾空、移交房屋之日起计算。
7.被征收房屋以外的土地按评估结果给予货币补偿,具体办法由征收部门在制定补偿安置方案中明确。
8.产权调换面积相互结算差价的标准由征收部门结合被征收房屋和安置房屋的实际情况,在补偿安置方案中具体约定。
(三)本县城区相对集中,不实行产权调换面积浮动比例。
第二十九条 征收个人住宅,被征收人选择货币补偿的,在给予货币补偿的同时,按照不超过被征收房屋评估价值的40%给予购房补贴。对被征收人给予的购房补贴比例由县征收部门根据项目实际情况测算确定,并在房屋征收补偿实施方案中载明。
第三十条 被征收人选择房屋产权调换的,县人民政府应当提供产权调换的房屋。因旧城区改建征收个人住宅,被征收人选择在改建地段进行房屋产权调换的,县人民政府应当提供改建地段或者就近地段的房屋。
第三十一条 用于产权调换的房屋,应当符合下列规定:
(一)符合国家质量安全标准;
(二)产权清晰;
(三)达到入住条件。
第三十二条 产权调换房屋的层次、朝向等,由被征收人按照搬迁的先后顺序自主选择,并予以公布。
第三十三条 被征收人选择房屋产权调换的,应当计算、结清被征收房屋价值与用于产权调换房屋价值的差价。
被征收房屋价值与用于产权调换房屋价值应由同一家房地产价格评估机构选用同一估价时点,采取相同价值内涵和技术路线进行评估。
第三十四条 征收个人住宅,被征收人选择产权调换的,其用于产权调换房屋的套内建筑面积应不小于被征收房屋的套内建筑面积。按照被征收房屋套内建筑面积就近上靠户型的原则进行产权调换。被征收房屋套内建筑面积与就近上靠的产权调换房屋套内建筑面积部分应结算差价。公摊面积部分不结算差价。被征收人自愿选择超出应产权调换房屋面积的,超出部分的套内建筑面积、公摊面积应结算差价。
第三十五条 被征收人属于享受最低生活保障的住户,且按规定产权调换房屋建筑面积仍不足50m²的,安排建筑面积不低于50m²的住房且不结算差价。被征收人选择产权调换房屋建筑面积超过50m²的部分应当结算差价。
第三十六条 征收营业用房和其他非住宅用房实行产权调换的,产权调换房屋的套内建筑面积应不小于被征收房屋的套内面积,套内建筑面积及公摊面积按照评估价值结算差价。
第三十七条 对因国有土地上房屋征收而造成被征收人停产停业损失的,应给予补偿。
停产停业损失补偿对象应当符合以下条件:
(一)房屋权属证记载用途为非住宅或有关部门认定用途为非住宅的;
(二)在本区域房屋征收决定发布之前具有合法、有效的营业执照或登记证,且营业执照或登记证上载明的住所(营业场所)为被征收房屋的;
(三)已办理税务登记并有纳税凭证和近半年纳税记录的;
(四)因房屋被征收造成了停产停业损失的;
(五)法律法规和政策另有规定的除外。伪造、变造房屋权属证书或证明文件、营业执照等,骗取停产停业损失补偿的,房屋征收部门依法予以追回。
第三十八条 被征收房屋停产停业损失补偿,由房屋征收当事人按照房屋被征收前的收益、停产停业期限等因素协商确定。协商不成的,可以委托房地产价格评估机构依据相关规定通过评估确定。被征收人选择房屋产权调换的,停产停业损失补偿费按月支付;被征收人选择货币补偿的,一次性给予停产停业损失补偿费。
第三十九条 征收住宅房屋,房屋征收部门未能对选择房屋产权调换的被征收人提供周转用房的,在产权调换房屋交付前,应向被征收人支付临时安置费。临时安置过渡费按照第二十八条第一款第2项和第四十条规定执行。
第四十条 产权调换房屋为多层房屋的过渡期限一般不超过24个月;小高层房屋的过渡期限一般不超过30个月;高层房屋的过渡期限一般不超过36个月。过渡期限自被征收人交付被征收房屋之日起计算。
超过补偿协议约定过渡期限的,自逾期之月起,一年以内(含一年),每月按原约定标准的1.5倍支付临时安置费;一年以上不满二年的,每月按原约定标准的1.8倍支付临时安置费;二年以上(含二年)的,每月按原约定标准的2倍支付临时安置费。
第四十一条 房屋征收部门应当向被征收人支付搬迁费。在县中心城区其他搬迁项目按以下标准执行:
(一)涉及固定电话移机、空调、有线电视、宽带网迁装等费用,按征收决定公告之日的收费标准给予补偿;
(二)涉及设备搬迁的,按照国家和省市有关货物运输价格等规定支付搬迁费。
搬迁费若需调整,由房屋征收部门根据当地劳动力市场价格变化情况进行测算确定,并发文公布执行。
第四十二条 对按规定期限签约搬迁的被征收人,征收部门应给予奖励。
(一)县中心城区按如下办法对按规定期限搬迁的被征收人进行奖励:被征收人在征收决定公告之日起,30日内签订相关协议并主动完成全部房屋(包括附属房屋等)搬迁、移交的,每户给予3万元奖励;被征收人选择货币补偿的,每户再增加1万元奖励。
31日至60日内签订相关协议并完成全部房屋(包括附属房屋等)搬迁、移交的,每户给予2万元奖励;被征收人选择货币补偿的,每户再增加1万元奖励。
超过60日搬迁的,不予奖励。
(二)因法律法规或相关政策、形势变化需要进行调整的,县住建局应会同有关部门制定新的奖励标准,经县人民政府审定后执行。
第四十三条 房屋征收部门与被征收人应当依照相关法律法规及本办法的规定,就补偿方式、补偿金额和支付期限、用于产权调换房屋的地点和面积、搬迁费、临时安置费或者周转用房、停产停业损失、搬迁期限、过渡方式和过渡期限等事项订立补偿协议。
第四十四条 房屋征收部门与被征收人在征收补偿方案确定的签约期限内达不成补偿协议或者被征收房屋所有权人不明确的,由房屋征收部门报请同级人民政府作出房屋征收补偿决定,并在房屋征收范围内予以公告。
被征收人对房屋征收补偿决定不服的,可以依法申请行政复议,也可以依法提起行政诉讼。
第四十五条 实施房屋征收应当先补偿、后搬迁。
对被征收人给予补偿后,被征收人应当在房屋征收补偿协议约定或补偿决定确定的搬迁期限内完成搬迁。
任何单位和个人不得采取暴力、威胁或者违反规定中断供水、供气、供电和道路通行等非法方式迫使被征收人搬迁。禁止建设单位参与搬迁活动。
第四十六条 被征收人在法定期限内不申请行政复议或者不提起行政诉讼,在征收补偿决定规定的期限内又不搬迁的,由作出房屋征收决定的县级人民政府依法申请人民法院强制执行。
第四十七条 征收补偿协议签订后,征收部门应当将被征收人的不动产权证、土地使用证、房屋所有权证、租赁凭证等相关文件资料一并收回,并及时到自然资源、房屋管理部门办理注销手续。
实行产权调换的,有关部门应当按照协议的规定,给被征收人及时办理房屋登记手续。被征收人应当按照住宅专项维修资金的相关管理规定缴存产权调换房屋的专项维修资金。
第四十八条 房屋建筑拆除施工由县住建局统一管理,规范施工企业施工行为,严格管理《房屋拆迁许可证》发放,并做好建筑垃圾等清运工作。
第四十九条 在征收与补偿工作中,征收部门不履行本办法规定职责,或者滥用职权、玩忽职守、徇私舞弊的,由县级相关部门责令改正,依法依规予以追责;造成损失的,依法承担赔偿责任。
第五十条 采取暴力、威胁或者违反规定中断供水、供电和道路通行等非法方式迫使被征收人搬迁,造成损失的,依法承担赔偿责任。
第五十一条 房屋征收部门应当依法建立房屋征收补偿档案,并将分户补偿情况在房屋征收范围内向被征收人公布。审计机关应当加强对征收补偿费用管理和使用情况的监督,并公布审计结果。
第五十二条 本办法未予以明确,但已有相关法律法规和政策规定的,按照相关规定执行。工作中遇到特殊事项,征收部门会同有关部门通过“一事一议”等方式予以研究解决。
第五十三条 本办法自发布之日起施行,有效期五年,至2030年7月18日废止。本办法施行前已发布国有土地上房屋征收决定的项目,继续依照原有规定执行。
关于《佛坪县国有土地上房屋征收与补偿办法》(送审稿)》的起草说明
一、文件制定背景和依据
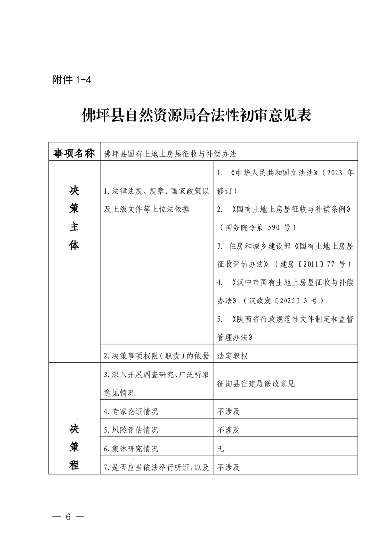
(一)制定的必要性和可行性:为规范佛坪县行政区域内国有土地上房屋征收与补偿活动,进一步维护公共利益,保障被征收房屋所有权人(以下简称“被征收人”)的合法权益,亟须结合本县房屋结构、土地性质及房地产市场实际,制定针对性的县级实施办法。
(二)依据的主要上位法和上位规范性文件。一是《国有土地上房屋征收与补偿条例》(国务院令第590号,2011年1月21日发布),二是《国有土地上房屋征收评估办法》(住房和城乡建设部令建房〔2011〕77号,2011年6月3日发布),三是《汉中市国有土地上房屋征收与补偿办法》(汉中市人民政府令汉政发〔2025〕3号,2025年3月18日发布)。
二、文件制定过程
(一)承办部门调研、起草等情况:由佛坪县自然资源局牵头,县住建局共同参与,对照汉中市办法,结合本县实际梳理细化条款,形成《佛坪县国有土地上房屋征收与补偿办法》。
(二)征求意见情况:已向县住建局去函征求意见并修改。三、文件主要内容
《佛坪县国有土地上房屋征收与补偿办法》共53条,核心内容及制度设计如下:
征收主体与职责:县政府为征收主体,县征收拆迁办统筹,县住建局为行政主管部门,其他部门按职责配合(如自然资源局负责土地权属认定)。
征收决定程序:需符合规划,征收前完成房屋调查、补偿方案公示(≥30日)、社会稳定风险评估、补偿资金足额专户存储。
补偿范围与方式:补偿含房屋价值、搬迁费、临时安置费、停产停业损失、装修费、签约奖励;货币补偿:购房补贴≤房屋评估价40%,搬迁费≥45元/㎡,临时安置费≥600元/户・月;产权调换:按土地性质(划拨/出让)、房屋结构(砖混/砖木/土坯)定比例(如砖混住宅划拨1:1.1、出让1:1.2调换高层),低保户产权调换不足50㎡按50㎡安置且不补差价。
协议与监管:补偿协议需明确补偿方式、期限等;达不成协议由县政府作出补偿决定,禁止暴力搬迁;建立补偿档案并公示,审计部门监督资金使用。
附则:特殊事项“一事一议”,有效期5年,施行前已启动项目按原规定执行
四、其他需要说明的问题
无
五、联系人及联系方式
王伟 佛坪县自然资源收购储备交易中心负责人 8912909








